要闻速递:

关于印发重庆市推进养老服务发展实施方案的通知
15822021-04-29 11:20

来源: 重庆市人民政府网站  时间:2020-01-07 09:05

 

重庆市人民政府办公厅

 

关于印发重庆市推进养老服务发展实施方案的通知

 

渝府办发〔2019〕129号

 

各区县(自治县)人民政府,市政府有关部门,有关单位:

 

《重庆市推进养老服务发展实施方案》已经市政府同意,现印发给你们,请认真贯彻执行。

 

重庆市人民政府办公厅

 

2019年12月30日

 

(此件公开发布)

 

重庆市推进养老服务发展实施方案

 

为认真贯彻落实习近平总书记关于养老服务工作重要指示批示精神,根据《国务院办公厅关于推进养老服务发展的意见》(国办发〔2019〕5号),结合我市实际,制定本方案。

 

一、目标要求

 

着力构建养老、孝老、敬老政策体系和社会环境,加快建设居家社区机构相协调、医养康养相结合的养老服务体系,建立健全高龄、失能老年人长期照护服务体系,强化信用为核心、质量为保障、放权与监管并重的服务管理体系。到2022年,养老服务有效床位数达到23万张,社会运营的养老床位数占养老床位总数的比例不低于60%,护理型床位比例不低于50%,二级以上综合性医院设老年医学科比例不低于50%,全市社区居家养老服务设施、失能特困人员集中照护设施实现全覆盖。

 

二、重点任务

 

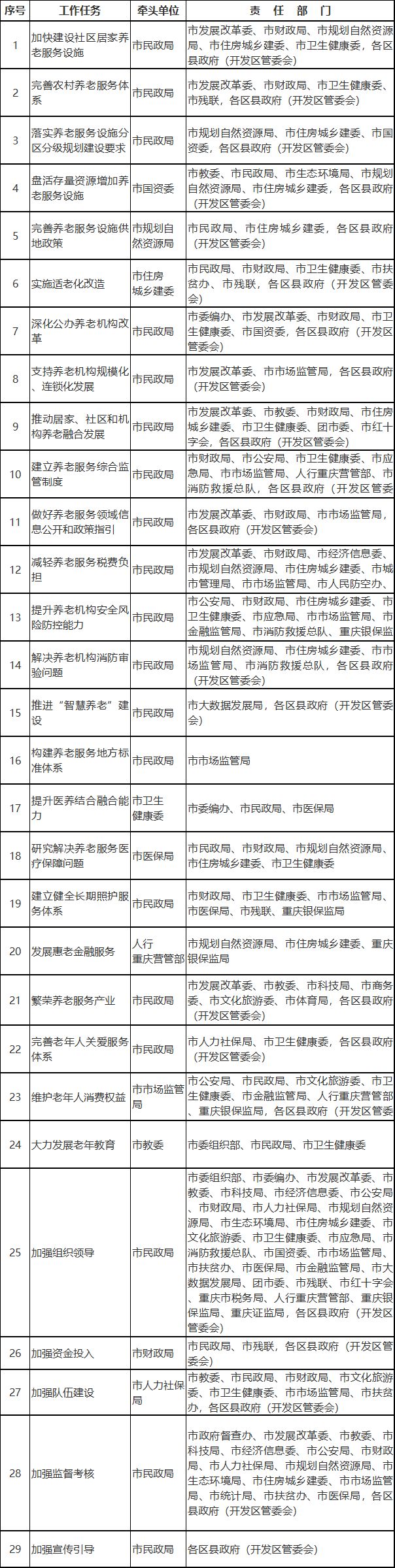
(一)加快建设社区居家养老服务设施。完善社区养老服务设施生活照料、文化教育、精神慰藉、短期托养等功能,搭建社区居家养老服务平台,为老年人提供专业化、亲情化、全方位的社区居家养老服务。到2020年,全市所有街道、社区基本实现养老服务设施全覆盖。

 

(二)完善农村养老服务体系。推进农村特困人员供养服务设施(敬老院)升级改造,融合养老服务、医疗卫生等服务功能,逐步转型为区域性养老服务中心。开展失能特困人员集中照护,到2022年每个区县(自治县)和两江新区、重庆高新区、万盛经开区(以下统称区县)至少建设1所以农村特困失能、残疾老年人专业照护为主的特困人员供养服务设施(敬老院)。推进村级互助养老服务网点建设,满足农村老年人养老服务需求。

 

(三)落实养老服务设施分区分级规划建设要求。各区县要按照人均不低于0.2平方米养老用地(用于养老服务设施建设或使用的用地)的要求,编制本区县养老服务设施专项规划。市民政局牵头编制主城区养老服务设施专项规划,经批准后按程序纳入相关国土空间规划。新建居住区要配套建设养老服务设施,对配套建设不达标的,建设单位不得组织竣工验收。对已交付产权人的养老服务设施,由民政部门履行监管职责,确保养老服务用途。对养老服务设施未达标的城市老旧小区,区县要通过购置、租赁和国有闲置资产收回等方式,落实养老服务设施用房。

 

(四)盘活存量资源增加养老服务设施。制定整合国有闲置设施改造为养老服务设施的政策措施,可探索将空置的公租房免费或低偿提供给社会力量,供其在社区为老年人开展康复护理、助餐助行、老年教育等服务。凡利用建筑面积1000平方米以下的独栋建筑或者建筑物内的部分楼层改造为养老服务设施的,在符合国家相关标准的前提下,可不再要求出具近期动迁计划说明、临时改变建筑使用功能说明、环评审批文件或备案回执。

 

(五)完善养老服务设施供地政策。举办非营利性养老机构,可凭登记机关发给的社会服务机构登记证书和其他法定材料申请划拨供地,规划自然资源、民政部门要积极协调落实划拨用地政策。鼓励各区县探索利用集体建设用地发展养老服务设施。存量商业服务用地等其他用地用于养老服务设施建设的,在满足国家相关规范和标准的前提下,允许按适老化设计要求调整户均面积、消防审验等土地和规划要求。

 

(六)实施适老化改造。积极引导老年人家庭对住宅及家具设施进行适老化改造。2020年底前,采取政府补贴等方式,对所有纳入特困供养、建档立卡范围的高龄、失能、残疾老年人家庭,在征得房屋产权人及相邻权人同意后,按照《无障碍设计规范》实施适老化改造。

 

(七)深化公办养老机构改革。坚持公办养老机构公益属性,在保障政府兜底任务的前提下,其余床位允许向社会开放,研究制定收费指导标准,收益用于支持兜底保障对象的养老服务。探索具备条件的公办养老机构改制为国有养老服务企业。制定出台养老机构公建民营指导意见,鼓励政府投资的养老服务设施委托社会力量运营,公建民营养老机构运营方应定期向委托部门报告机构资产运营及突发重大情况。

 

(八)支持养老机构规模化、连锁化发展。依法保护养老服务商标品牌。对养老机构在住所外设立的经营场所与住所属同一区县市场监管部门登记管辖区域的,经营场所可以直接申请备案。非营利性养老机构可依法在其登记管理机关管辖范围内设立多个不具备法人资格的服务网点。鼓励区县主动对接养老机构,让其提前介入养老服务设施专项规划,扩大养老机构规模。

 

(九)推动居家、社区和机构养老融合发展。依托养老服务中心链接机构养老和居家养老,形成机构带中心辐射站的运营管理模式,基本形成“一刻钟”社区居家养老服务圈。将失能老年人家庭成员照护培训纳入政府购买养老服务目录。组织养老机构、社会组织、红十字会等开展养老照护、应急救护知识技能培训。完善“三社联动”机制,大力培养养老志愿者队伍,积极探索“时间银行”“家庭照护床位”等做法及互助养老、“物业服务+养老”等形式多样的养老服务模式。

 

(十)建立养老服务综合监管制度。依法做好养老机构登记备案工作。制定加强养老服务综合监管的意见和“履职照单免责、失职照单问责”责任清单,建立综合监管协调机制,加强联合监管、联合执法、联合惩治。市场监管部门要及时推送企业登记基本信息,民政部门要及时更新养老机构业务信息系统,加强指导和事中事后监管。健全养老服务“双随机、一公开”工作机制,依法公示养老机构备案登记、行政处罚等信息。

 

(十一)做好养老服务领域信息公开和政策指引。公布我市现行养老服务扶持政策措施清单、投资指南。制定养老机构服务质量信息公开规范,公开养老服务项目清单、指南、标准等信息。集中清理废除在养老机构公建民营、养老设施招标投标、政府购买养老服务中涉及地方保护、排斥营利性养老机构参与竞争等妨碍统一市场和公平竞争的各种规定和做法。建立基本养老公共服务清单,将养老服务纳入政府购买服务指导性目录,制定政府购买养老服务标准。

 

(十二)减轻养老服务税费负担。全面贯彻落实养老机构各项税收优惠减免政策。2020年底前,市级有关部门分别制定落实养老机构行政事业性收费减免政策的措施;严格落实小型微利企业及养老机构在社区提供日间照料、康复护理、助餐助行等服务的税收优惠政策;抓好养老机构用水、用电、用气按居民生活类价格执行的工作落实。各行业管理部门不得以土地、房屋性质、分户计算等为理由拒绝执行相关价格政策。

 

(十三)提升养老机构安全风险防控能力。扎实开展养老机构安全监管工作,建立健全安全管理制度,确保养老机构安全平稳运行。扩大养老服务综合责任保险范围,鼓励居家社区养老机构投保雇主责任险和养老责任险。启动实施民办养老机构消防安全达标工程,引导和帮助存量民办养老机构完善人防技防措施,推动消除养老机构重大安全隐患。

 

(十四)解决养老机构消防审验问题。依照《建筑设计防火规范》,依法对老年人照料设施实施消防设计审核、消防验收和消防备案。推行养老服务行业消防安全标准化管理,推动养老机构落实消防安全主体责任。对符合消防安全要求的敬老院及利用学校等举办的养老机构,各区县要统筹解决其消防审验问题。

 

(十五)推进“智慧养老”建设。实施“互联网+养老”行动,加快建设养老服务信息系统,搭建智慧养老云平台,发挥云平台监督、管理、服务等作用,满足养老服务发展新形势。创建一批“智慧养老院”,推广物联网和远程智能安防监控技术,实现24小时安全自动值守,降低老年人意外风险,改善服务体验。

 

(十六)构建养老服务地方标准体系。围绕养老服务发展需求,结合养老服务标准体系构成因素,出台完善安全生产技术规范等标准,搭建我市养老服务通用基础、服务提供、支撑保障标准体系。宣传贯彻养老服务标准,开展养老机构标准化建设示范创建工作,推动养老服务高质量发展。

 

(十七)提升医养结合融合能力。养老机构举办二级及以下医疗机构的,实行设置审批与执业登记“两证合一”。根据诊疗需要和能力条件,适度放宽医疗科室和药品目录限制,具备法人资格的医疗机构可通过变更登记事项或经营范围开展养老服务。医疗机构利用现有资源提供养老服务的,其建设、消防等条件可依据医疗机构已具备的资质直接备案。对养老机构内设诊所、卫生所(室)、医务室、护理站,取消行政审批,实行备案管理。建立村医参与健康养老服务激励机制。有条件的区县可支持家庭医生出诊为老年人服务。鼓励医护人员到医养结合机构执业,并在职称评定等方面享受同等待遇。

 

(十八)研究解决养老服务医疗保障问题。根据养老机构内设医疗机构特殊性和医保基金水平,将符合条件的养老机构按规定纳入医保协议管理范围,合理确定医保报销限额和人次人数比、次均费用等关联性管理指标,参照单病种结算方式按床日付费,推进医疗保障基金支付方式改革。到2022年,全市所有养老机构和协议合作的医疗卫生机构普遍开通双向转介“绿色通道”,所有养老机构均能够以不同形式为入住老年人提供医疗卫生服务,提升医疗保障水平。

 

(十九)建立健全长期照护服务体系。总结长期护理保险试点经验,按照国家统一部署健全适合我市的长期护理保险制度,为年老等重度失能人员提供基本生活照料护理服务。建立统一的老年人能力评估标准并开展评估,评估结果作为领取老年人补贴、接受基本养老服务的依据。完善经济困难高龄失能老年人养老服务补贴制度,加强与残疾人两项补贴政策衔接。

 

(二十)发展惠老金融服务。支持商业保险机构在区县开展老年人住房反向抵押养老保险业务。支持老年人投保意外伤害保险,鼓励保险公司合理设计产品,科学厘定费率。支持银行、信托等金融机构开发养老型金融产品。稳妥推进养老目标证券投资基金注册,鼓励投资人长期持有养老目标基金。控制养老目标基金下行风险,追求基金资产长期稳健增值。

 

(二十一)繁荣养老服务产业。制定扩大养老服务供给促进养老服务消费的实施方案。编制养老服务产业发展规划,支持养老服务“+教育”“+旅游”等服务,发展医疗康复服务、康养小镇等新业态。制定我市老年人康复辅助器具配置、租赁、回收和融资租赁的实施细则,加强康复辅具技术、产品的研发和推广应用。

 

(二十二)完善老年人关爱服务体系。开展老年人养老服务消费、需求等调查,摸清底数,建立老年人信息台账。建立健全定期巡访独居、空巢、留守老年人工作机制,推广“养老服务顾问”模式,为老年人及其家庭提供政策咨询和指导服务。把具备资质和服务能力的社会组织纳入政府购买服务承接主体,支持其接受委托,依法为特殊老年人办理入住养老机构、就医等事务。

 

(二十三)维护老年人消费权益。组织开展对老年人产品和服务消费领域侵权行为的专项整治行动,鼓励群众提供养老服务消费领域非法集资线索,严厉打击侵害老年人权益的行为。对养老机构收取的保证金、押金等费用应当建立专户存储,金额不得超过该老年人入住养老机构月服务费的6倍。

 

(二十四)大力发展老年教育。完善“区县—乡镇(街道)—村(社区)”三级社区老年教育学习网络,将老年教育机构延伸至社区养老服务中心。积极探索养教结合新模式,鼓励各类教育机构通过多种形式举办或参与老年教育。积极探索部门、行业企业、高校举办老年大学服务社会的途径和方法。

 

三、保障措施

 

(一)加强组织领导。健全党委领导、政府主导、部门负责、社会参与的养老服务工作机制。建立由市政府分管领导牵头的养老服务联席会议制度,协调解决突出困难和问题。各区县要落实属地责任,主要负责人要亲自过问,分管负责人要抓好落实,推动本实施方案各项任务落实。各区县要明确承担养老服务管理职能的机构,充实基层养老工作力量。

 

(二)加强资金投入。市、区县民政部门应做好养老服务类专项债券项目储备和申报工作,会同财政部门建立多渠道、多形式筹措资金机制。从2020年起,市、区县要分别将不低于60%、80%的福彩公益金用于养老服务设施建设、运营补贴和政府购买社区居家基本公共养老服务。市残联要将提取的市级福彩公益金中不低于60%的资金用于失能老年人照料中心建设。

 

(三)加强队伍建设。完善养老服务人才教育培训体系,建立完善养老服务教育培训、就业、激励长效机制,每年培养引进100名养老管理院长;到2022年,培训2000名养老护理主管、20000名养老护理员。

 

(四)加强考核监督。将养老服务政策落实情况纳入区县经济社会发展考核,对养老服务成效明显的区县,给予资金、项目等倾斜。定期评估本实施方案实施情况和效果。建立养老服务监测分析与发展评价机制,加强统计监测工作。

 

(五)加强宣传引导。深入宣传党中央、国务院和市委、市政府对养老服务工作的部署要求、政策措施,广泛宣传“新时代、新养老、新生活”理念,营造良好的养老孝老敬老社会氛围。

 

附件:重点任务分工

 

附件

首页>驰云资讯>关于印发重庆市推进养老服务发展实施方案的通知
联系我们
填写资料